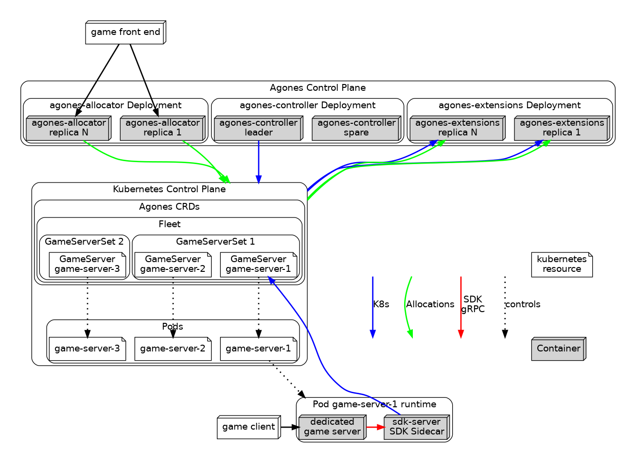
System Diagram

Agones Control Plane
The Agones Control Plane consists of 4 Deployments:
NAME READY UP-TO-DATE AVAILABLE AGE
agones-allocator 3/3 3 3 40d
agones-controller 2/2 2 2 40d
agones-extensions 2/2 2 2 40d
agones-ping 2/2 2 2 40d
agones-allocator
agones-allocator provides a gRPC/REST service that translates allocation requests into GameServerAllocations. See Allocator Service for more information.
agones-controller
agones-controller maintains various control loops for all Agones CRDs (GameServer, Fleet, etc.). A single leader-elected Pod of the Deployment
is active at any given time (see High Availability).
agones-extensions
agones-extensions is the endpoint for:
- Agones-installed Kubernetes webhooks, which handle defaulting and validation for Agones CRs,
- and the
GameServerAllocationAPIService, which handlesGameServerallocations (either from the Allocator Service or the Kubernetes API).
agones-ping (not pictured)
agones-ping is a simple ping service for latency testing from your game client - see Latency Testing.
Agones CRDs
See Create a Game Server, Create a Game Server for examples of Agones CRDs in action, or the API Reference for more detail.
All of the Agones CRDs are controlled and updated by agones-controller. GameServer is additionally updated by the SDK Sidecar and agones-extensions (moving a GameServer from Ready to Allocated
Game Server Pod
Also pictured is an example Pod owned by a GameServer. Game clients typically connect to the Dedicated Game Server directly, or via a proxy like Quilkin. The game server server interfaces with Agones using the Client SDK, which is a thin wrapper around the SDK gRPC protocol. The SDK connects to the SDK Sidecar (sdk-server) in the same Pod, which handles the SDK business logic for e.g. health checks, Counters and Lists, etc.
Feedback
Was this page helpful?
Glad to hear it! Please tell us how we can improve.
Sorry to hear that. Please tell us how we can improve.
Last modified April 22, 2026: feat: fix linter issues (5dca72f)